-

亿利洁能财务造假等被罚 实控人曾是‘治沙英雄’如今落寞
华夏能源网获悉,9月12日,亿利洁能(利能5,NQ:400227)发布公告称,公司收到内蒙古证监局《...
股票入门知识 2026-01-31 4
-

2026 股票重组失败原因及股价走势分析,附房产税征收标准
1、当股票重组失败后,要分析原因才能判定接下来的股价走势。如果需重组股票在大熊市中重组,除非当时正好...
股票配资 2026-01-31 1
-

001126基金投资策略大揭秘,如何实现资产稳定增值?
国泰基金20年老品牌,值得信赖,利是宝购基,省钱省心,利是宝申购基金,享费率优惠,专业保障,安全理财...
股票配资 2026-01-31 3
-

2026年中国宏观经济咋走?央行降准降息影响几何?
野村陆挺:2026年扩内需要做好房地产化债,股市,央行,经济学家,货币政策,野村陆挺,房地产化...
股票入门知识 2026-01-31 4
-

土地出让概念股有哪些? 2025年龙头股榜单及投资逻辑全解析
什么是土地流转?...
股票入门知识 2026-01-31 3
-

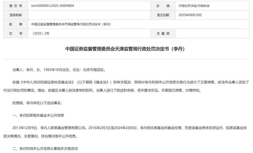
国寿安保前李姓基金经理老鼠仓曝光,交易趋同却亏损
天津证监局的一纸行政处罚决定书,将国寿安保基金的前李姓基金经理的“老鼠仓”事项曝光。日前,天津证监局...
股票配资 2026-01-31 2
-

流程图制作指南:明确目的选对工具,轻松入门到精通
是谁还在为不会制作流程图而苦恼?送上一份从入门到精通的全方位指南,助你轻松掌握绘图技巧~一、明确制作...
股票配资 2026-01-30 6
-

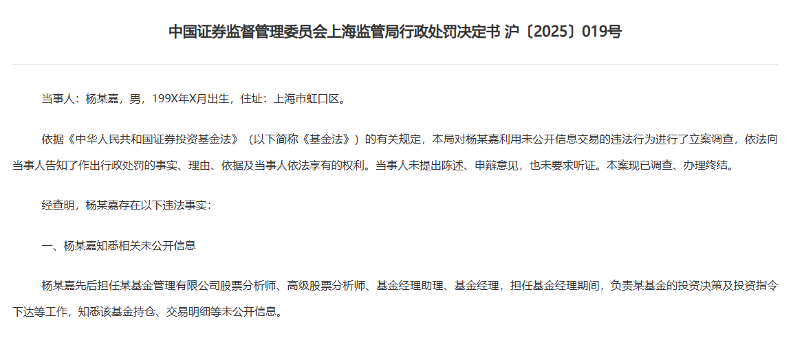
上海证监局开罚!90后基金经理上演老鼠仓闹剧
自己管理的产品亏损近40%,却仍利用职务之便违法“指点江山”。近日,上海证监局一纸罚单,揭开了公募基...
股票配资 2026-01-30 6
-

东海证券原董事长朱科敏涉嫌严重违纪违法接受审查调查
江苏省纪委监委公布的一则执纪审查消息,揭开了东海证券原董事长朱科敏的去向:朱科敏涉嫌严重违纪违法,目...
股票入门知识 2026-01-30 5
-

金融行业加班成常态,从业者压力大却习以为常
不知道投行这种熬夜通宵违反自然规律的习惯是哪传承下来的,说真的,人连续工作到深夜大脑根本就转不动了,...
股票入门知识 2026-01-30 5
-

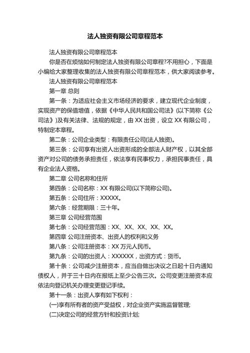
企业法人公章程修正案修改程序及实践中易出现的问题
公司章程最为一个公司在成立过程中,最重要的一个文件,其地位相当于公司的宪章。那么,公司章程是什么?公...
股票配资 2026-01-30 6
-

国家能源集团国神公司亿利电厂志愿者参与治沙守护黄河生态
4月27日清晨 刚刚入职的李昊 在朋友圈发出一张和铁锹的“亲密合影”此时,达拉特旗锦园社区一派“热火...
股票入门知识 2026-01-30 6
-

易阳指手机炒股软件安装步骤及型号选择全攻略
手机炒股易阳指安装步骤 一 资费标准 一般查看10M足够,经常查看需要50M流量。 套餐标准 11元...
炒股开户 2026-01-29 10
-

原海富通基金经理杨宁嘉或涉老鼠仓,离任时间业绩成谜
公募基金再现“老鼠仓”,上海监管局对原海富通基金经理杨宁嘉做出50万元罚款处罚,因其在任时利用未公开...
股票配资 2026-01-29 14
-

2026年央行降准降息影响几何?银行业金融机构咋应对?
对城市商业银行:一是区域市场深耕方面,因城商行地缘优势明显,与地方政府、产业园区合作紧密,信息不对称...
股票入门知识 2026-01-29 13
-

公司法人变更,章程修正案变更时是否需出具新的?
本篇将详细为大家解答“公司法人章程修正案在变更时需要出具新的吗?”这个问题。公司法人变更是公司的重大...
股票配资 2026-01-29 10



